La documentation se périme.
Sauf quand elle se compile avec le code.
HexaGlue produit une documentation vivante de votre modèle de domaine à chaque compilation. Elle reflète l'état réel de votre architecture, pas l'intention d'un document écrit il y a 6 mois.
L'inventaire complet de votre architecture
Agrégats
Liste des agrégats avec leurs entités, value objects et identifiants associés
Entités et Value Objects
Inventaire avec champs, types, rôles détectés
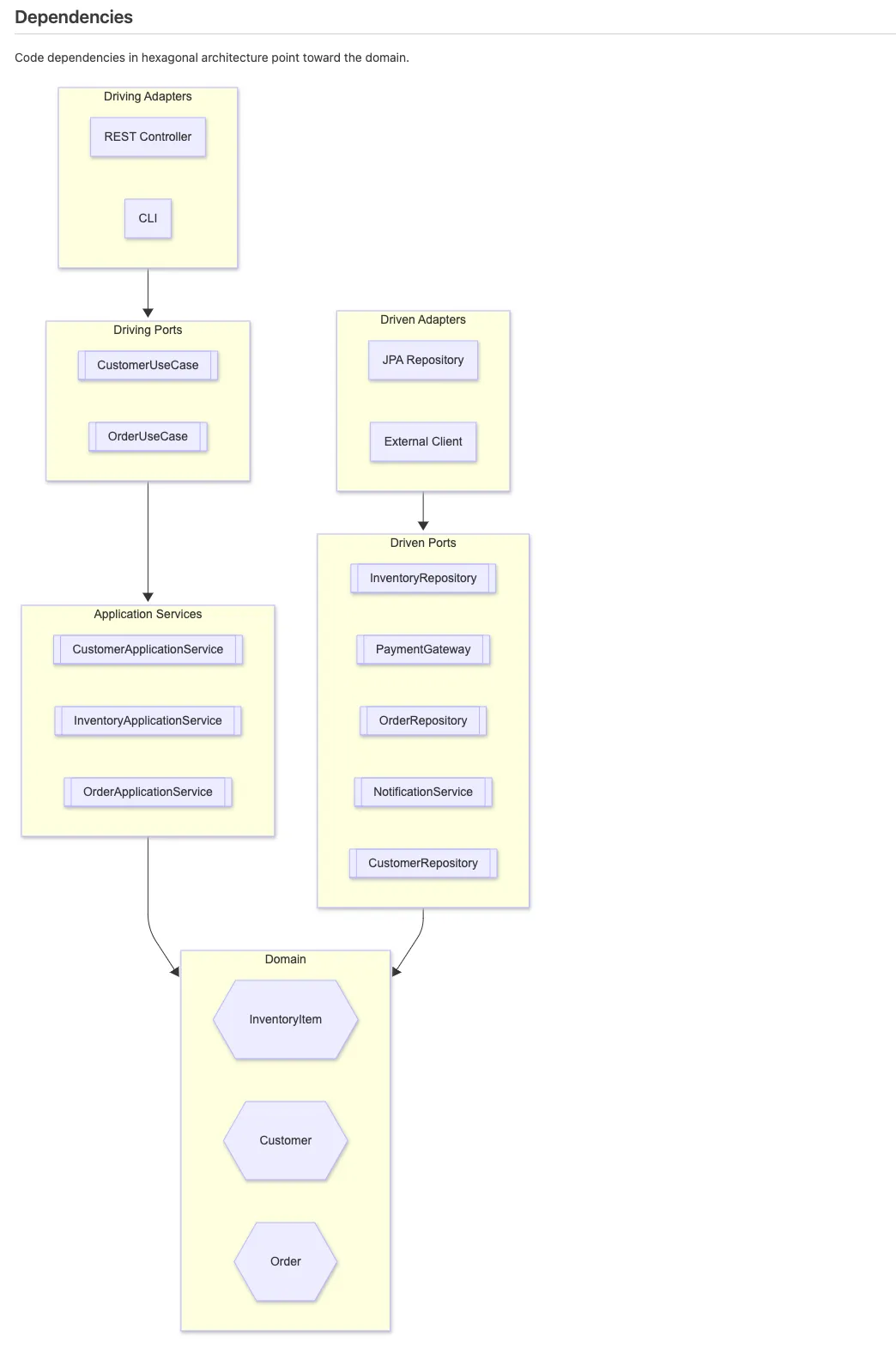
Ports
Driving ports (interfaces entrantes) et driven ports (interfaces sortantes) avec leur type (Repository, Gateway, EventPublisher)
Services applicatifs
Services et leur câblage avec les ports
Relations
Composition, référence et dépendances entre types
Topologie des modules
En multi-module, répartition des types par module et rôle architectural




La living documentation est générée dès le premier mvn compile avec le plugin activé. Pas besoin d'attendre que le projet soit parfaitement structuré : elle documente l'état réel, y compris les types non classifiés. C'est un outil de diagnostic autant que de documentation.
Le problème de la documentation manuelle
Avec HexaGlue, la documentation est régénérée à chaque
mvn compile. Elle reflète exactement ce que le code contient à cet instant. Si un développeur ajoute un agrégat, il apparaît dans la documentation au prochain build. Si un port est supprimé, il disparaît.La living documentation complète l'audit : l'audit dit CE QUI NE VA PAS dans votre architecture, la documentation montre CE QUI EXISTE. Ensemble, ils donnent une vision complète : état des lieux + diagnostic.

Markdown par défaut, intégrable partout
plugins: io.hexaglue.plugin.livingdoc: outputDir: "living-doc" # Répertoire de sortie (défaut) generateDiagrams: true # Diagrammes Mermaid (défaut) maxPropertiesInDiagram: 5 # Propriétés max par classe (défaut) includeDebugSections: true # Sections de debug (défaut)Votre documentation d'architecture date de quand ?
Générez-la à chaque build.
Voyez comment HexaGlue documente automatiquement un domaine de 50 classes.